近日,夏秋交替时节,正是爬虫活跃。滕州部分小区频繁出现隐翅虫,更有业主被其伤害,皮肤灼伤严重。

针对这一情况,山东天行健发展有限公司下属新发物业公司火速研究预防方案。虽然目前在新发物业服务社区内并未出现隐翅虫的足迹,但开展物业服务工作,应该防患于未然,全力保障业主的身体安全及居住环境。如果真的出现隐翅虫便为时已晚。经会议决定,新发物业在服务社区内迅速开展隐翅虫预防及消杀行动。对“危害业主的害虫”,有则消杀、无则预防!


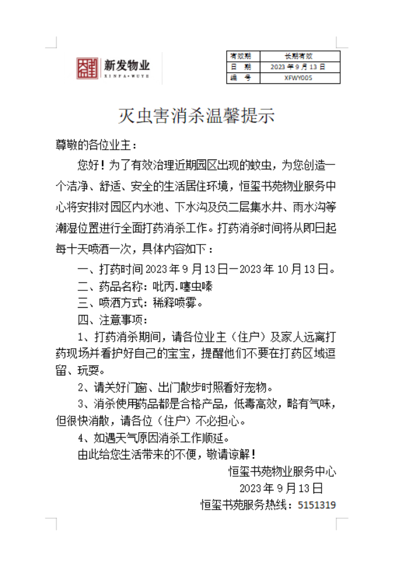
自9月13日起,新发物业恒玺书苑服务中心组织员工对园区内水池、下水沟及负二层集水井、雨水沟等潮湿位置进行全面打药消杀工作。打药消杀时间为每十天喷洒一次。
在消杀预防工作中,工作人员小心翼翼、项目经理全程跟随监督,绝不错过任何一个细节。用最严谨的工作态度全力进行消杀预防工作,全力保障业主的居住环境安全,让恒玺书苑的业主能安心、放心、舒心的生活居住。
据了解,为了本次隐翅虫消杀预防工作,山东新发物业恒玺书苑服务中心经理王双秋查阅了大量资料、咨询了相关技术人员。在选药上下足了功夫。王双秋认为,选品用药,不仅要保障消杀力度,也应该保证药品不会危害业主的身体健康。后经研究,决定使用高郎一瓶兑100斤水喷雾,着重喷潮湿区域;同时张贴公告,加大宣传力度,广泛宣传消杀及预防知识。


生活小常识:
隐翅虫,是鞘翅目隐翅虫科昆虫。隐翅虫分布于全世界, 大多数隐翅虫生活在地表,栖息于落叶中。白天栖居在潮湿的草地、菜园等阴暗处,昼伏夜出,有趋光性。隐翅虫常见于腐烂动植物周围,以食腐或捕食其他小型动物为生。

隐翅虫的虫体各段都含有毒素,是一种类似于强盐酸性质的毒汁。
隐翅虫体液感染人体皮肤的途径有三:
一是直接把虫体揉碎在皮肤上所致,称为直接感染;
二是虫体的碎片污染了手指,再由手指去摸其他部位导致感染,称为间接感染;
三是虫子隐藏在衣物、洗脸巾中,使用时把虫体搓烂使毒液沾污在上面,接触皮肤后导致感染。
不管哪种形式的感染途径,都有一个搓揉的动作,这个动作是促成皮炎形状多样、受损面积大小不同的根本原因。直接接触虫体体液是引起隐翅虫皮炎的主要途径。
因滕州地区隐翅虫比较少见,今年突然出现。请各位业主广泛宣传,尤其是加强对老人、孩子的宣传教育工作,认识隐翅虫。一旦发现,应采取科学的处理办法,避免人身受到伤害。
如果在身上发现了隐翅虫,轻轻吹走即可,切记不可拍打,轻轻吹走即可,切记不可拍打,轻轻吹走即可,切记不可拍打!以免虫体破碎后毒液流出,接触皮肤,引起皮炎等皮肤损害。若已经被毒液沾染,应积极进行处理,避免症状加重。
一、如何处理:
1、驱赶隐翅虫:可以应用驱蚊水、蚊香等具有驱蚊虫作用的药物,驱赶隐翅虫;
2、避免光源吸引:如果已经发现隐翅虫,夜间应避免长时间开灯,昆虫具有趋光性,容易受到光源吸引;
3、其他:发现隐翅虫切勿踩踏或拍打,避免造成毒液外流。
二、如何治疗:
1、紧急治疗:如果接触了隐翅虫的毒液,出现局部红肿、瘙痒、水疱、疼痛等皮炎症状,可立即用碱性溶液清理受损皮肤表面,如苏打水、肥皂水等,中和酸性毒液,然后及时就医;
2、药物治疗:如果皮肤表面没有破损,可以用糖皮质激素软膏、炉甘石洗剂涂抹皮损表面。若已经出现破损,需要用依沙丫啶溶液、硼酸溶液等对皮肤表面进行湿敷处理,再涂抹药膏。通过以上处理,局部症状大多可以得到缓解。症状较为严重时,还可口服抗过敏药物或糖皮质激素类药物进行治疗,及时控制病情。
三、如何预防:
首先,要保持生活环境的清洁卫生,避免为隐翅虫创造适宜生存的环境。
其次,可以安装纱窗、纱门等,阻止隐翅虫进入室内。
最后,如果身处室外环境,建议远离杂草丛生,或是堆满废弃物品的地方,减少隐翅虫的侵害。

你所在的位置:
